1. Allgemeine Anforderungen an die Überwachung
Die Anforderungen, die in diesem Dokument aufgeführt sind, stellen eine Ergänzung der Anforderungen dar, die im Dokument R1.0 Feed Safety Management Requirements aufgeführt sind.
1.1. Kontrollplan
Informationen (wie EWS, RASFF oder sonstige Signale für mögliche Risiken), die sich auf den vorhandenen Kontrollplan auswirken können, müssen bewertet werden. Erforderlichenfalls muss der Kontrollplan umgehend angepasst werden.
Das nach GMP+ zertifizierte Unternehmen kann repräsentative Überwachungsergebnisse anderer Unternehmen (beispielsweise Lieferanten) nutzen. Das gilt vor allem für Überwachungsergebnisse unerwünschter Substanzen, deren Niveau sich theoretisch nicht mehr ändert, beispielsweise Schwermetalle, Pestizide und Dioxine.
Anmerkung: „Repräsentativ“ bedeutet nicht notwendigerweise „von der gelieferten Partie“.
Bei Zweifeln, Unsicherheiten oder Unklarheiten angesichts der Repräsentativität der Überwachungsergebnisse anderer Unternehmen muss das zertifizierte Unternehmen die Repräsentativität überprüfen.
Das nach GMP+ zertifizierte Unternehmen muss festlegen, ob die in diesem Dokument beschriebenen spezifischen Überwachungsanforderungen gelten und daher in den Kontrollplan des zertifizierten Unternehmens aufgenommen werden müssen.
Wenn sich verschiedene Überwachungsanforderungen in diesem Dokument oder anderen „GMP+ FSA“-Dokumenten überschneiden, muss das nach GMP+ zertifizierte Unternehmen die strengeren Überwachungsanforderungen anwenden.
Hilfreicher Tipp
Besonders zu berücksichtigen ist die Repräsentativität der
- Überwachungsergebnisse von Lieferanten (beispielsweise Qualifikationen des Labors, verwendete Methode, Nachweisgrenze)
- Probenahme und
- Proben (beispielsweise korrekte Methode, repräsentieren sie wirklich das Futtermittel?)
1.2. Häufigkeit der Überwachung
Die Häufigkeit der Überwachung muss die Sicherheit bieten, dass alle identifizierten Gefahren und festgestellten Risiken kontrolliert werden.
Das nach GMP+ zertifizierte Unternehmen muss sich an die die Mindestanforderungen an die Überwachungshäufigkeit halten, die in den Kontrollplänen dieses Dokuments festgelegt sind. Wenn aus der Gefahrenanalyse hervorgeht, dass eine zusätzliche Überwachung erforderlich ist, muss das nach GMP+ zertifizierte Unternehmen die Überwachungshäufigkeit gemäß dem Ergebnis der Gefahrenanalyse erhöhen.
Hilfreicher Tipp
Denken Sie daran, dass die Häufigkeit der Überwachung (über einen bestimmten begründeten Zeitraum. Siehe § 1.1) für Einzelfuttermittel anhand der nachstehenden Formel berechnet werden kann:

| Variable | Erläuterung | ||||||||||||||||||||||
| Häufigkeit | Die Anzahl der zu untersuchenden Proben (pro Jahr) | ||||||||||||||||||||||
| Volumen | Volumen in Tonnen Einzelfuttermittel pro Jahr. Im Prinzip bemisst sich die Anzahl zu analysierender Proben nach der Menge des Einzelfuttermittels, das hergestellt, vertrieben oder be- bzw. verarbeitet wird. Je höher das Einzelfuttermittel-Volumen ist, desto geringer ist die Anzahl zu analysierender Proben pro Tonne. Bei manchen Einzelfuttermitteln, von denen pro Jahr nur eine geringe Menge hergestellt, vertrieben oder verarbeitet wird, ist von kg auszugehen. | ||||||||||||||||||||||
| Wahrscheinlichkeit | Der Standardwert der Wahrscheinlichkeit ist 1. Der Teilnehmer darf diesen Wert unter Angabe von Gründen erhöhen oder senken. Dabei können folgende Erwägungen zutreffen:
Der Teilnehmer entscheidet, ob der Wahrscheinlichkeitswert gesenkt werden kann. Nur auf der Grundlage von (historischen) Analysedaten darf der Teilnehmer einen Wahrscheinlichkeitswert unter 1 wählen. Dabei gilt Folgendes:
Für eine unerwünschte Substanz könnte man beispielsweise die Daten aus einer Region als repräsentativ betrachten, während für eine andere unerwünschte Substanz beispielsweise ausschließlich Analyseergebnisse aus demselben Produktionsstandort als repräsentativ betrachtet werden können.
| ||||||||||||||||||||||
| Schwere | Dieser Faktor drückt das Maß der Schädlichkeit einer unerwünschten Substanz aus. Für die Höhe des Werts der Schwere wurden Informationen aus der Feed Safety Database herangezogen: Hohe Schwere Faktor 5 Mittelhohe Schwere Faktor 3 Geringe Schwere Faktor 1 Daraus ergeben sich folgende Faktoren:
Die festgelegten Werte sind alle hoch. An sich ist das logisch, da es sich um risikovolle unerwünschte Substanzen handelt. | ||||||||||||||||||||||
| Hinweis:
| |||||||||||||||||||||||
1.3. Probenahme
Sofern die Kontrollpläne in diesem Dokument nichts anderes vorgeben, muss das nach GMP+ zertifizierte Unternehmen Proben gemäß den Anforderungen nehmen, die in Dokument TS1.6 Beprobung aufgeführt sind.
1.4. Analysieren
1.4.1. Analysemethode
Die Analyse muss von einem Labor durchgeführt werden, das dafür gemäß dem „GMP+ FSA“-Modul anerkannt ist. Siehe TS1.2 Beschaffung.
1.4.2. Teilen von Analyseergebnissen
Die Ergebnisse der Analysen, die im Rahmen der Anwendung der Kontrollpläne in diesem Dokument durchgeführt werden, müssen in die GMP+ Monitoring database hochgeladen werden. Die Analyseergebnisse müssen innerhalb eines Monats nach Ausstellung des Analysezertifikats hochgeladen und anonym mit der GMP+ Community in der GMP+ Monitoring database geteilt werden.
Hilfreicher Tipp
Achten Sie darauf, dass Sie den richtigen Wert eintragen (in mg/kg!). Ein Labor kann die Ergebnisse in ppb festlegen. Überprüfen Sie, ob das der Fall ist. Wenn ja, teilen Sie das Ergebnis durch 1.000, bevor Sie es in die Datenbank eingeben. Beispiel: 3 ppb = 0,003 mg/kg.
Hilfreicher Tipp
Das nach GMP+ zertifizierte Unternehmen, das Analyseergebnisse anderer Unternehmen nutzt, (beispielsweise Lieferanten) braucht diese Ergebnisse nicht in die GMP+ Monitoring database einzugeben.
1.4.3. Kollektiver Kontrollplan
Es ist möglich, dass nach GMP+ zertifizierte Unternehmen ihren Kontrollplan gemeinsam (im Rahmen eines kollektiven Kontrollplans) umsetzen. Für diese Option müssen die folgende Anforderungen angewendet werden:
- Der kollektive Kontrollplan muss den GMP+-Anforderungen genügen.
- Die Reichweite des Kontrollplans muss festgestellt werden („Welches Futtermittel ist einbezogen?“); außerdem muss festgestellt werden, welche Unternehmen teilnehmen.
- Der kollektive Kontrollplan muss für das Futtermittel, das die Hersteller produzieren, vertreiben, be- oder verarbeiten, repräsentativ sein. Die Repräsentativität muss begründet werden.
- Alle teilnehmenden Unternehmen müssen alle maßgeblichen Probenahme- und Überwachungsergebnisse erhalten.
2. Protokoll zur Überwachung von Aflatoxin B1 in Mais und Maisnebenprodukten
2.1. Anwendungsbereich
Dieses Protokoll enthält spezifische Anforderungen für die Probenahme und Analyse auf Aflatoxin B1 in:
- Mais, verarbeitet oder unverarbeitet und
- Nebenerzeugnissen von Mais,
die in der GMP+-Kette geliefert werden.
2.2. Anwendung
Dieses Protokoll bezieht sich auf ein GMP+ zertifiziertes Unternehmen, das mit den in § 2.1 genannten Produkten handelt oder diese verarbeitet.
Wurde eine Charge Mais oder Maisnebenprodukt bereits von einem GMP+-zertifizierten Lieferanten oder einem Lieferanten analysiert, der an einem anderen anerkannten System zur Gewährleistung der Futtermittelsicherheit teilnimmt, muss die fragliche Charge nicht erneut analysiert werden, vorausgesetzt, dass die entsprechenden Analyseergebnisse vorliegen und repräsentativ für die gelieferte Charge sind.
2.3. Anforderungen je nach Klassifizierung der Anbauländer
Das GMP+-zertifizierte Unternehmen muss die Anforderungen im Zusammenhang mit der Risikoklassifizierung der Maisanbauländer erfüllen. Für die Risikoklassifizierung der Anbauländer siehe
Klassifizierung der Anbauländer.
Das Land, in dem der Mais angebaut wird, muss auf jeden Fall bekannt sein, um das Protokoll korrekt anwenden zu können.
Wenn das Anbauland nicht bekannt ist, muss das GMP+-zertifizierte Unternehmen die Anforderungen der Risikoklassifizierung Hoch anwenden.
Für Mais aus Ländern mit geringem Risiko gelten die folgenden Anforderungen:
- Jedes GMP+-zertifizierte Unternehmen ist für die Überwachung des Aflatoxingehalts gemäß seinem eigenen Überwachungsplan gemäß den im GMP+-Standard festgelegten HACCP-Prinzipien verantwortlich.
- Die Probenahme erfolgt gemäß den in Dokument TS1.6 Probenahme festgelegten Anforderungen.
- Alle Glieder der Kette, einschließlich des Endverbrauchers, müssen regelmäßig (auf Anfrage) über die Analysenergebnisse informiert werden.
Für Mais aus Ländern mit mittlerem und hohem Risiko gelten die in der nachstehenden Tabelle aufgeführten Anforderungen.
| | Hoch | Mittel | |||
| Transportmittel | Alle Transportmittel oder Lagerorte mit Ausnahme der direkten Anlieferung per Lkw | Direkte Anlieferung per Lkw * | Alle Transportmittel oder Lagerorte mit Ausnahme der direkten Anlieferung per Lkw | Direkte Anlieferung per Lkw * | |
| Verantwortlich für die Anwendung des Protokolls | Erstes GMP+ zertifiziertes Unternehmen in der Lieferkette | GMP+ zertifiziertes Unternehmen, das die Lkw in Empfang nimmt. | |||
| Von jeder Charge muss eine repräsentative Probe zur Analyse entnommen werden. | ||||
| Größe der Charge |
|
|
|
| |
| Probenehmer | Unabhängige Überwachungsorganisation:
| In Übereinstimmung mit den im Dokument TS1.6 Beprobungbeschriebenen Anforderungen. | Unabhängige Überwachungsorganisation:
| In Übereinstimmung mit den im Dokument TS1.6 Beprobungbeschriebenen Anforderungen. | |
| Probenahmeverfahren |
Bei direktem Schiff-zu-Schiff-Umschlag: siehe unten (Anmerkungen) | Gemäß den allgemeinen GMP+ FSA-Anforderungen TS1.6 Beprobung. | |||
| Ort/Zeitpunkt der Probenahme |
| ||||
| | ||||
| Analysenhäufigkeit | Jede Endprobe. | ||||
| Probenvorbereitung | Das GMP+-zertifizierte Unternehmen, das für die Anwendung dieses Protokolls verantwortlich ist, muss mit dem Labor vereinbaren, die Probe gemäß den folgenden Bedingungen vorzubereiten:
Die Reste der Endprobe müssen für eine erneute Analyse aufbewahrt werden. | ||||
| Gültigkeit des Analysenzertifikats | Aus dem Analysenzertifikat muss hervorgehen, dass die Probenahme nicht länger als 3 Monate vor dem Datum der Lieferung erfolgt ist. Bei gelagerten Chargen und einer erneuten Analyse nach 3 Monaten sollte der höchste gemessene Aflatoxin-B1-Wert (von allen Probenahmezeitpunkten) als Wert genommen werden, da nicht geklärt ist, ob der Aflatoxin-B1-Gehalt im Lauf der Zeit abnehmen könnte. Alle für die Charge geltenden Analysenergebnisse (einschließlich der verfallenen Ergebnisse) müssen der Charge beigefügt werden. | ||||
| | ||||
| Information für den Kunden und Endabnehmer** | Analysenzertifikat/Analysenbericht Es muss eine eindeutige Verbindung zwischen der gelieferten Charge und dem Analysenzertifikat/Analysenbericht bestehen. Das Anbauland | ||||
| Positive Freigabe | Der Endverbraucher muss vor dem Löschen über die Analysenergebnisse informiert werden, sofern der Verkäufer und der Kunde keine andere Vereinbarung treffen. In jedem Fall müssen die Ergebnisse vor der Verwendung als Futtermittel beziehungsweise der Verarbeitung in Futtermitteln vorliegen. | ||||
| | | Für Mais aus Ländern mit mittlerem Risiko und nur bei direkter Anlieferung per Lkw: dieser Mais kann in allen Futtermitteln außer Milchviehfutter verarbeitet werden. Die Ergebnisse müssen nicht unbedingt vor der Verarbeitung vorliegen, sondern können auch später eingehen. Anmerkung: Diese Anforderung kann bei anderen anerkannten Systemen hiervon abweichen. | |||
| | ||||
| Direkter Umschlag von Schiff zu Schiff | Beim direkten Schiff-zu-Schiff-Umschlag (von einem Hochseeschiff, Küstenmotorschiff oder Binnenschiff auf ein Binnenschiff) ist das in den „GAFTA-Probenahmevorschriften Nr. 124“ beschriebene Verfahren unter den folgenden Bedingungen zulässig:
| ||||
| Spezifischer Zusatz für Maisnebenprodukte beziehungsweise deren Lebensmittelhersteller | Grundsätzlich muss das erzeugte Maisnebenprodukt analysiert werden; in diesem Zusammenhang ist eine entsprechende Probenahme erforderlich. Alternativ dazu kann jedoch auch der angelieferte Mais analysiert werden. Der Lebensmittelhersteller muss ein Überwachungsprotokoll für den angelieferten Mais erstellen, vorausgesetzt, dass
Die folgenden Informationen müssen verfügbar sein und dem Kunden auf Anfrage mitgeteilt werden:
Diese Informationen müssen belegen, dass das Maisnebenprodukt die in TS1.5 Spezifische Grenzwerte für unbedenkliche Futtermittel festgelegten Grenzwerte nicht überschreitet. Anmerkung: Der Lebensmittelhersteller kann an anderen Systemen mit gegenseitiger Anerkennung teilnehmen, die andere Anforderungen an die Überwachung und den Informationsaustausch stellen. Sollte dies der Fall sein, empfiehlt es sich, entsprechende vertragliche Vereinbarungen über die Bereitstellung von Informationen zu treffen. | ||||
| * Direkte Anlieferung per Lkw: dies bezieht sich auf zuvor nicht geprüften Mais, der beispielsweise von den Erzeugern oder nicht zertifizierten Getreidehändlern per Lkw angeliefert wird ** Endverbraucher: Der Endverbraucher ist ein GMP+ FSA-zertifiziertes Unternehmen, das (Misch-)Futtermittel an Landwirte liefert (= das letzte Glied in der GMP+ Kette) | |||||
3. Kontrollplan für Salmonellen in Futtermitteln
3.1. Allgemeine Anforderungen
3.1.1. Anwendungsbereich
Dieses Protokoll enthält Mindestanforderungen an die Überwachung von Salmonellen in Futtermitteln.
Ausgeschlossen von diesem Anwendungsbereich sind Futtermittelprodukte, in denen Salmonellen aufgrund von der nachstehenden intrinsischen Eigenschaften der Futtermittelprodukte wie: pH-Wert, Temperatur und/oder niedriger Wasseraktivität (Aw-Wert) nicht überleben können. Der Ausschluss muss auf einer dokumentierten Validierung basieren.
Hilfreicher Tipp
Weitere Informationen zu Salmonellen und den Bedingungen, unter denen Salmonellen nicht überleben können, stehen im GMP+-Factsheet Salmonellen. Dieses Factsheet ist im GMP+ International Portal zu finden.
3.1.2. Anwendung
Dieses Protokoll gilt für das nach GMP+ zertifizierte Unternehmen, dass:
- Futtermittel produziert, oder
- ein anderes Unternehmen mit der Herstellung von Futtermitteln beauftragt. Siehe TS1.2 Beschaffung zu den Anforderungen an die Beschaffung von Herstellung oder Verarbeitung auf Vertragsgrundlage.
Wenn Verantwortlichkeiten im Zusammenhang mit dem Anwendungsbereich dieses Kontrollplans an ein anderes Unternehmen übertragen werden, muss dies als dokumentierte Information archiviert werden.
3.2. Überwachungshäufigkeit
Das nach GMP+ zertifizierte Unternehmen muss dafür sorgen, dass das Futtermittel die Grenzwerte für Salmonellen nicht überschreitet, die in TS1.5 Spezifische Grenzwerte für unbedenkliche Futtermittel festgelegt sind.
Die dauerhafte Wirksamkeit der Lenkungsmaßnahmen muss in Übereinstimmung mit den nachstehend aufgeführten Mindestanforderungen an die Überwachungshäufigkeit überwacht werden. Die Überwachung erfolgt mittels der Analyse repräsentativer Proben der Endprodukte, die weitestgehend am Ende der Produktionslinie entnommen werden.
Hilfreicher Tipp
Denken Sie daran, dass Sie bei positiven Salmonellenergebnissen beschließen können, die Überwachungshäufigkeit zu erhöhen.
3.2.1. Mischfuttermittel für Geflügel
Das nach GMP+ zertifizierte Unternehmen, das Mischfuttermittel für Geflügel produziert, muss Proben aus dem Mischfuttermittel entnehmen und diese Proben gemäß der Überwachungshäufigkeit analysieren, die in der nachstehenden Tabelle angegeben ist:
| Typ des Mischfuttermittels pro Zieltier | Mindestanzahl der zu analysierenden Proben | Mindestprobezahl, sofern eine validierte Lenkungsmaßnahme angewandt wird* |
| Als Großeltern oder Urgroßeltern gehaltene Zuchttiere | 1 je 48 Tonnen | 1 je 144 Tonnen |
| Hühner oder Puten, die zur Zucht anderer Tiere als Großeltern und Urgroßeltern gehalten werden | 1 je 120 Tonnen | 1 je 360 Tonnen |
| Hühner oder Puten, die zur Zucht gehalten werden | 1 je 240 Tonnen | 1 je 720 Tonnen |
| Masthähnchen, Legehennen und für Legehennen gehaltene Tiere | 1 je 480 Tonnen | 1 je 1440 Tonnen |
| Mastputen | 1 je 720 Tonnen | 1 je 2160 Tonnen |
| *Die Validierung muss als dokumentierte Information aufbewahrt werden. | ||
Hilfreicher Tipp
Bedenken Sie, dass die Überwachungshäufigkeit aufgrund nationaler Futtermittelgesetze möglicherweise nicht reduziert werden kann.
Hilfreicher Tipp
Eine validierte Lenkungsmaßnahme ist eine Lenkungsmaßnahme, die sich bei der Bekämpfung von Salmonellen in Futtermitteln als wirksam erwiesen hat. Wärmebehandlung und Ansäuerung sind bekannte und oft angewendete Lenkungsmaßnahmen.
3.2.2. Mischfuttermittel (ausgenommen Geflügelfutter)
Das nach GMP+ zertifizierte Unternehmen, das andere Mischfuttermittel als das für Geflügel bestimmte Mischfuttermittel herstellt, muss mindestens eine Probe je 10.000 Tonnen aus dem Mischfuttermittel entnehmen und analysieren.
3.2.3. Einzelfuttermittel
Das nach GMP+ zertifizierte Unternehmen, das Einzelfuttermittel produziert, muss Proben aus jedem Einzelfuttermittel entnehmen und diese Proben gemäß der Überwachungshäufigkeit analysieren, die in der nachstehenden Tabelle spezifiziert ist:
| Jährliche Herstellung von Einzelfuttermitteln | Mindestanzahl der zu analysierenden Proben | Mindestprobezahl, sofern eine validierte Lenkungsmaßnahme angewandt wird* |
| Weniger als oder genau 50.000 Tonnen | 8 pro Jahr | 2 pro Jahr |
| Über 50.000 Tonnen | 20 pro Jahr | 5 pro Jahr |
| *Die Validierung muss als dokumentierte Information aufbewahrt werden. | ||
Hilfreicher Tipp
Siehe praktische Tipps 1 und 2 in § 3.2.1.
3.2.4. Zusatzstoffe und Vormischungen
Das nach GMP+ zertifizierte Unternehmen, dass Zusatzstoffe oder Vormischungen herstellt, muss gemäß HACCP aus den Zusatzstoffen und Vormischungen Proben entnehmen und analysieren.
3.3. Analysieren
Salmonellen-positive Ergebnisse müssen serologisch eingestuft werden. Siehe R1.0 Feed Safety Management Systems Requirements zu den Anforderungen an die Behandlung nicht konformer Produkte.
4. Protokoll zur Überwachung tierischer Proteine
4.1. Allgemeine Anforderungen
4.1.1. Anwendungsbereich
Dieses Protokoll enthält s Mindestanforderungen an die Überwachung von Gewebeproteinen von Säugetieren in Mischfuttermitteln, einschließlich feuchter Mischfuttermittel, für Wiederkäuer.
4.1.2. Anwendung
Dieses Protokoll gilt für nach GMP+ zertifizierte Unternehmen, die Mischfuttermittel, einschließlich feuchter Mischfuttermittel, für Wiederkäuer, herstellen.
4.2. Häufigkeit der Überwachung
Die Überwachung findet anhand der Analyse der aus Endprodukten entnommenen Proben auf Vorhandensein von Gewebeproteinen von Säugetieren gemäß der nachstehenden Mindesthäufigkeit statt:
| Produktion in Tonnen pro Jahr | Mindestanzahl der zu analysierenden Proben |
| Weniger als 10.000 | 1 pro Quartal |
| Zwischen 10.000 und 40.000 | 2 pro Quartal |
| Mehr als 40.000 | 3 pro Quartal |
5. Protokoll zur Überwachung von Ölen und Fetten im Hinblick auf Dioxine und dioxinähnliche PCB
5.1. Allgemeine Anforderungen
5.1.1. Anwendungsbereich
Dieses Protokoll enthält spezifische Anforderungen an die Überwachung der Werte von Dioxinen und dioxinähnlichen PCB in Öl- und Fettprodukten, die:
- aus der Verarbeitung von Ölsaat, Ölraffinage, Verarbeitung von Tierfett und/oder der Mischung von Fett stammen, und
- die in Futtermitteln verwendet werden, und
- die von nach GMP+ zertifizierten Unternehmen hergestellt, vertrieben, gelagert oder benutzt werden.
5.1.3. Anwendung
Diese Überwachung gilt für nach GMP+ zertifizierte Unternehmen, welche die zu § 5.1.1 genannten Produkte herstellen oder vertreiben.
Nach GMP+ zertifizierte Unternehmen sind von der Überwachung befreit, wenn Sie über ein Analyseergebnis verfügen, das sich auf die beschaffte Partie bezieht (wobei der Analysebericht eine einzigartige Bezugsnummer enthalten muss).
5.2. Häufigkeit der Überwachung
Es ist wichtig, zu betonen, dass die in den nachstehenden Tabellen angegebenen Überwachungshäufigkeiten nicht zur Ersetzung des HACCP-Systems des individuellen Futtermittelunternehmens gedacht sind, und dass sie ein Futtermittelunternehmen nicht von der Pflicht zur Anwendung der HACCP-Grundsätze befreien, worunter die Erstellung eines adäquaten Kontrollplans. Dieser Kontrollplan muss mindestens die Mindestüberwachungshäufigkeit enthalten, die in den nachstehenden Tabellen wie folgt angegeben ist.
Tabelle: Risikoklassen und entsprechende Häufigkeit der Überwachung
| Klasse | 1 | 2 | 3 | 4 |
| Produkt | Für Futtermittel nicht zugelassen. Aus Gründen der Transparenz und Vollständigkeit in die Tabellen aufgenommen. Siehe auch TS 1.4 Verbotene Produkte und Brennstoffe | Erzeugnis zur Verwendung in Futtermitteln | Erzeugnis zur Verwendung in Futtermitteln | Erzeugnis zur Verwendung in Futtermitteln |
| Häufigkeit der Überwachung | Nicht zutreffend. | 100% Überwachung mit positiver Freigabe. Eine Analyse pro Charge (max. 1000 Tonnen ) | Eine repräsentative Analyse je 2000 Tonnen oder 5000 Tonnen 6 (wobei mindestens einmal jährlich eine repräsentative Analyse durchzuführen ist). | Auf der Gefahrenanalyse des Unternehmens basiert |
| Grund | Produkte sind für Futtermittel verboten. | Das Vorhandensein von Dioxinen und dioxinähnlichen PCB ist möglich | Das Vorhandensein von Dioxinen und dioxinähnlichen PCB ist unwahrscheinlich | Das Vorhandensein von Dioxinen und dioxinähnlichen PCB ist sehr unwahrscheinlich |
Für die Kennzeichnung von Einzelfuttermitteln, die unter diese Überwachung fallen, müssen - möglichenfalls - die Namen, die in der Verordnung (EU) Nr. 68/2013 (EU-Katalog der Einzelfuttermittel) enthalten sind, verwendet werden.
Mit der Verwendung dieses Namens wird gewährleistet, dass sich das Erzeugnis mit Sicherheit identifizieren lässt und das Überwachungsverfahren, dem das fragliche Einzelfuttermittel unterliegt (Klasse 1, 2, 3 oder 4) mit Sicherheit festgelegt werden kann.
Sofern der verwendete Name nicht in der Verordnung (EU) Nr. 68/2013 gelistet ist, kann ausschließlich eine Überwachung gemäß der Produktklasse 1 (verbotene Erzeugnisse) oder Produktklasse 2 angewandt werden. Eine Überwachung der Klasse 3 oder Klasse 4 kann nur für Produkte angewandt werden, deren Name im EU-Katalog der Einzelfuttermittel gelistet ist und für die ein Produkt der Klasse 3 oder 4 in den vorstehenden Tabellen identifiziert ist.
Hilfreicher Tipp
Siehe Appendix 1 für eine Liste der zutreffenden Produkte nebst Bezeichnung, Beschreibung und EU-Katalog-Nummer.
Die Überwachung muss gemäß der in der nachstehenden Tabelle angegebenen Überwachungsklasse durchgeführt werden:
| Wie ist diese Tabelle zu lesen? | |
| EU-Lebensmittel | Ein Produzent, der gemäß Artikel 6 der Verordnung (EG) Nr. 852/2004 als Lebensmittelunternehmen in der EU registriert ist. |
| Sonstige | Ein Produzent, der nicht gemäß Artikel 6 der Verordnung (EG) Nr. 852/2004 als Lebensmittelunternehmen in der EU registriert ist. |
| Tabelle 1: Produkte pflanzlichen Ursprungs | EU- Lebensmittel | Sonstige |
| Siehe TS 1.4 Verbotene Produkte und Brennstoffe für Öl- und Fettprodukte, die nicht in Futtermitteln gestattet sind | 1 | 1 |
| Fettsäuredestillate (13.6.5) | 2 | 2 |
| Deodestillate, behandelt | 2 | 2 |
| Fettsäuren aus der chemischen Raffination (13.6.1) | 4 | 2 |
| Fettsäuren aus der chemischen Raffination (13.6.1) | ||
| Fettsäuren, mit Glycerin verestert (13.6.2) | ||
| Mono-, Di- und Triglyceride von Fettsäuren (13.6.3/13.6.9) | 4 | Siehe Appendix 1 |
| Rohe Fettsäuren aus der Fettspaltung (13.6.6) | ||
| Reine destillierte Fettsäuren aus der Fettspaltung, ausgenommen Fermentation organischen Materials und enzymatische Umesterung von Öl (13.6.7) | ||
| Zuckerester von Fettsäuren, ausgenommen Fermentation organischen Materials und enzymatische Umesterung von Öl (13.6.10) | ||
| Zuckerglyceride von Fettsäuren (13.6.11) | ||
| Glycerin (13.8.1/13.8.2), Lecithin (2.21.1) und Gummiharze | ||
| Gebrauchte Filterhilfsstoffe und gebrauchte Bleicherde | ||
| Soapstock [Seifenstock] (13.6.8) | 4 | 4 |
| Pflanzliche Öle und Fette, roh und raffiniert, außer rohes Kokosöl (2.20.1) | ||
| Maiskeimöl, roh (1.2.13) | ||
| Rohes Kokosöl, sofern als Einzelfuttermittel geliefert (2.20.1) | 2 | 2 |
| Öle und Fette, zurückgewonnen aus der Lebensmittelindustrie (2.20.2) | 2 | 2 |
| Sonstige Öl- und Fettprodukte aus einem Biodieselherstellungsverfahren von nicht raffinierten Ausgangserzeugnissen | 2 | 2 |
| Aus Pflanzenöl gewonnene Tocopherole und daraus hergestelltes Tocopherolacetat | 2 | 2 |
| Tabelle 2: Produkten tierischen Ursprungs | |
| Siehe TS1.4 Verbotene Produkte und Brennstoffe für Öl- und Fettprodukte, die nicht in Futtermitteln gestattet sind | 1 |
| Tierfett aus Landtieren | |
| Verarbeiter von Tierfetten, Speisefetten und -ölen (Verordnung (EG) 853/2004) (9.2.1) | 3 |
| Unternehmen der Kat. 3 für Fette und Öle (Verordnung (EG) 1069/2009) (9.2.1) | 3 |
| Fettsäuren (13.6.1) und Soapstocks | 3 |
| Deodestillate, bearbeitet | 2 |
| Fettsäurehaltige Destillate (13.6.5) | 2 |
| Fett aus der Gelatineproduktion | 2 |
| Produkt aus der Fischölverarbeitung | |
| Rohes Fischöl (10.4.6) | 2 |
| Fischöl aus Fischereizweigen ohne Überwachungsvergangenheit nicht spezifizierten Ursprungs oder aus der Ostsee (10.4.6) | 2 |
| Fischöl, das aus Fischnebenprodukten aus in der EU nicht anerkannten Anlagen stammt, die Fisch für den menschlichen Verzehr herstellen (10.4.6) | 2 |
| Fischöl, hergestellt aus Blauem Wittling oder Menhaden (10.4.6) | 2 |
| Aus Fischöl gewonnene Produkte, die nicht raffiniert und nicht in dieser Tabelle enthalten sind (einschließlich Nebenprodukte der Raffination von Fischöl) | 2 |
| Soapstocks (13.6.8) und Fettsäuren (13.6.1) aus Fischöl | 2 |
| Raffiniertes Fischöl (und alle anderen vorstehend nicht spezifizierten Fischöle) (10.4.6) | 3 |
| Tabelle 3: Produkte aus der Fettmischung | |
| Siehe TS1.4 Verbotene Produkte und Brennstoffe für Öl- und Fettprodukte, die nicht in Futtermitteln gestattet sind | 1 |
| Eingehende Produkte | Siehe Tabelle 1 und 2 |
| oder | |
| Ausgehende Mischungen aus Fetten und Ölen | 2 |
Anmerkung: Anstatt die eingehenden Partien gemäß dieser Einstufungen zu überwachen, kann sich ein Fettmischer auch für eine 100%ige Überwachung der ausgehenden Partien entscheiden (= Klasse 2). Diese Entscheidung muss dem Auditor mitgeteilt werden. In der EU ansässige Einzelfuttermittelunternehmen müssen diese Entscheidung auch der zuständigen Behörde melden.
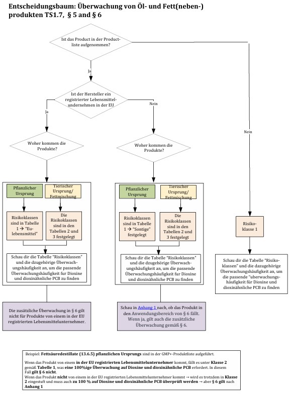
Hinweis: Siehe Appendix 2 Entscheidungsbaum: Überwachung von Öl- und Fett(Neben)-produkten als Orientierungshilfe.
5.3. Positivfreigabe („Positive Release“)
Um die Anforderungen an die Positivfreigabe zu erfüllen, können die nach GMP+ zertifizierten Unternehmen (Hersteller und – sofern zutreffend – Händler, siehe § 5.1.2) in der Lieferantenkette unterschiedliche Systeme nutzen. In diesem Abschnitt werden einige Systeme vorgestellt. Diese Systeme dürfen von nach GMP+ zertifizierten Unternehmen genutzt werden, die in der Lieferantenkette aktiv sind. Wenn die zuständige Behörde oder ein Kunde zusätzliche Anforderungen vorgibt, müssen auch diese Anforderungen erfüllt werden.
Die Analyseergebnisse zu Dioxinen und dioxinähnlichen PCB müssen verfügbar sein, ehe sie in Einzelfuttermitteln wie Mischfuttermitteln und Vormischungen verwendet werden.
Hinweis : „Ausgeliefert“ bedeutet, dass das Produkt vom Standort des Herstellers beispielsweise zu einem Lagertank am Standort des Kunden transportiert wird. Der Hersteller ist noch immer Eigentümer des Produkts und ist daher für das Produkt verantwortlich. „Zugestellt“ bedeutet, dass das Produkt nicht nur zum Kunden transportiert wird, sondern auch die Eigentümerschaft des Produkts auf den Kunden übertragen wird.
| Nr. | Option | Hinweise |
| 1 | Der Hersteller entnimmt eine repräsentative Probe des Erzeugnisses aus seinem Lagertank und sendet die Probe an ein Labor, um eine Überprüfung auf Dioxine und dioxinähnliche PCB durchführen zu lassen. Das Erzeugnis wird ausgeliefert und an den Kunden zugestellt, sobald die Analyseergebnisse bekannt sind und wenn sie innerhalb der Spezifikationen liegen. | Für weitere Details zur Probenahme und Analyse siehe § 1.3 und § 1.4. Der Kunde muss in einem Analysebericht über die Ergebnisse informiert werden. |
| 2 | Der Hersteller entnimmt eine repräsentative Probe des Erzeugnisses aus seinem Lagertank und sendet die Probe an ein Labor, um eine Überprüfung auf Dioxine und dioxinähnliche PCB durchführen zu lassen. Unterdessen wird das Erzeugnis an den Kunden ausgeliefert. Die tatsächliche Zustellung des Erzeugnisses (Eigentumsübertragung) findet statt, sobald die Analyseergebnisse bekannt sind und wenn sie innerhalb der Spezifikationen liegen. | Für weitere Details zur Probenahme und Analyse siehe § 1.3 und § 1.4. Um diese Option nutzen zu können, muss eine Vereinbarung zwischen dem Hersteller und dem Kunden vorliegen. Der Kunde muss in einem Analysebericht über die Analyseergebnisse informiert werden. |
| 3 | Der Hersteller liefert das Erzeugnis (aus nur einer Anlage) an einen Sammeltank (der sich an einem anderen Standort befindet). Dabei kann es sich um einen Tank handeln, der sich in der eigenen Produktionsstätte befindet, oder um einen Tank eines Drittunternehmens. Die Probenahme erfolgt am Sammeltank. Der Sammeltank wird ausschließlich mit einer einzigen Charge gefüllt. Der Tank kann diskontinuierlich beladen werden, z. B. per LKW oder Schiff, aber die Summe der einzelnen Ladungen, die in den Tank geladen werden, muss der kontinuierlichen Produktion einer einzigen Anlage entsprechen. Das Erzeugnis wird erst aus diesem Tank an den Kunden geliefert, wenn die Ergebnisse der Dioxinanalyse bekannt sind. | Eine einzelne Fett- bzw. Ölproduktart. Ein Hersteller/ein Herstellungsstandort. Obwohl das Produkt vom Herstellungsstandort aus versendet wird, bleibt der Hersteller für die vorgeschriebene Überwachung verantwortlich. Er muss die richtigen Korrekturmaßnahmen ergreifen, wenn die Analyseergebnisse die Grenzwerte überschreiten. Der Tank muss nicht notwendigerweise im selben Land wie der Herstellungsstandort sein. Der Hersteller muss die volle Kontrolle über die operativen Lagerungstätigkeiten haben oder muss eine Vereinbarung mit dem Lagerunternehmen haben, wenn ein Tank von Dritten verwendet wird. Die Erfassung von Herstellung, Transport und Lagerung muss deutlich sein und erschöpfend bilanziert werden. Für weitere Details zur Probenahme und Analyse siehe § 1.3 und § 1.4. Der Kunde muss in einem Analysebericht über die Analyseergebnisse informiert werden. |
| 4a | Der Hersteller muss zur Analyse auf Dioxine und dioxinähnliche PCB eine repräsentative Probe nehmen, bevor die Produkte den Herstellungsstandort verlassen. Die Produkte werden anschließend zu einem Lagertank gesendet (der sich entweder an einem eigenen Standort oder bei einem Dritten befinden kann). Wenn alle Proben, die den Inhalt des Tanks repräsentieren, im Hinblick auf Dioxine und dioxinähnliche PCB innerhalb der vorgeschriebenen Grenzwerte bleiben, darf das Produkt aus dem Lagertank von Dritten an die Kunden geliefert werden. Zur Bestätigung muss der Hersteller jedes Quartal eine Probe der Mischung aus dem Lagertank nehmen und auf Dioxine und dioxinähnliche PCB analysieren lassen. Wenn der Inhalt des Tanks nicht aus Partien besteht, die von einem einzigen Herstellungsstandort stammen (Option 3), dann muss die juristische Einheit, die den Tank betreibt, als Einrichtung zur Fettmischung anerkannt sein. | Diese Option gilt nur, wenn das an den Kunden gelieferte Produkt ein Einzelfuttermittel ist. Wenn das Produkt ein Mischfuttermittel ist, gilt diese Option 4a nicht. Es kann mehr als ein Herstellungsstandort beteiligt sein, auch von anderen Herstellern. Obwohl das Produkt vom Herstellungsstandort aus versendet wird, bleibt der Hersteller für die vorgeschriebene Überwachung verantwortlich. Er muss die richtigen Korrekturmaßnahmen ergreifen, wenn die Analyseergebnisse die Grenzwerte überschreiten. Der Tank muss nicht notwendigerweise im selben Land wie der Herstellungsstandort sein. Der Hersteller muss die volle Kontrolle über die operativen Lagerungstätigkeiten haben oder muss eine Vereinbarung mit dem Lagerunternehmen haben, wenn ein Tank von Dritten verwendet wird. Die Erfassung von Herstellung, Transport und Lagerung muss deutlich sein und erschöpfend bilanziert werden. Die Datei mit den Analysezertifikaten muss vollständig und deutlich sein. Der Kunde muss anhand aller zugrunde liegender Analyseergebnisse und der Zusammensetzung (einschließlich des Verhältnisses der einzelnen Bestandteile) über alle Analyseergebnisse informiert werden, es sei denn, der Hersteller und der Kunde vereinbaren, dass der Kunde anhand einer Konformitätsbescheinigung informiert wird. Der Inhalt der Konformitätsbescheinigung muss deutlich, eindeutig und verifizierbar sein. Es muss eine deutliche Verbindung zwischen der Konformitätsbescheinigung, der gelieferten Partie und den Analysezertifikaten bestehen. Der Hersteller ist für die zusätzliche Überwachung pro Quartal verantwortlich. |
| 4b | Fettmischung: Verschiedene Hersteller (dabei kann es sich um verschiedene Herstellungsstandorte und/oder verschiedene rechtliche Einheiten handeln) liefern das Produkt an den Lagertank eines Dritten. Die Probenahme erfolgt in den Einrichtungen des Fettmischers, und zwar nach der Herstellung der Fettmischung. Jeder einzelne Hersteller muss alle Produkte, die an einen Lagertank von Dritten gesendet wurden, mittels einer quartalsmäßigen Probename (ergänzend zur vorgeschriebenen Überwachung) überwachen. Die einzelnen Hersteller sind verpflichtet, dem Fettmischer die Überwachungsergebnisse zur Verfügung zu stellen. | Diese Option ist obligatorisch, wenn es sich bei dem Fettprodukt um ein Mischfuttermittel handelt. Das Produkt kann eine einzige Fett- bzw. Ölart oder eine Mischung aus verschiedenen Fett- bzw. Ölprodukten sein. Das Produkt ist Eigentum des Fettmischers. Der Tank muss nicht notwendigerweise im selben Land wie der Herstellungsstandort sein. Der Hersteller muss die volle Kontrolle über die operativen Lagerungstätigkeiten haben oder muss eine Vereinbarung mit dem Lagerunternehmen haben, wenn ein Tank von einem Dritten verwendet wird. Der Fettmischer ist für die zusätzliche Überwachung pro Quartal verantwortlich. Die Erfassung von Herstellung, Transport und Lagerung muss deutlich sein und erschöpfend bilanziert werden. Die Datei mit den Analysezertifikaten muss vollständig und deutlich sein. Der Kunde muss in einem Analysebericht über die Analyseergebnisse informiert werden. |
6. Protokoll zur Überwachung von Nebenprodukten aus der Öl- und Fettindustrie
6.1. Allgemeine Anforderungen
6.1.1. Anwendungsbereich
Alle Produkte, die direkt oder indirekt aus rohen oder zurückgewonnenen Ölen und Fetten aus der oleochemischen oder Biodieselverarbeitung oder aus chemischer oder physikalischer Raffination gewonnen werden, mit Ausnahme von:
- raffinierten Ölen
- aus raffinierten Ölen gewonnenen Produkten
- Zusatzstoffen
zur Verwendung in Futtermitteln, eines jeglichen Ursprungs.
Die nachstehenden Produkte fallen außerhalb des Anwendungsbereichs:
- Produkte, die von einem in der EU registrierten Lebensmittelunternehmen hergestellt worden sind
- rohe oder reine destillierte Fettsäuren (13.6.6/13.6.7), die aus der Spaltung pflanzlicher Öle (2.20.1) stammen
- aus Fettsäuren gewonnene Produkte, fallend unter b.
Anmerkung: Siehe Appendix 1 für nähere Angaben zu Produkten, die unter dieses Protokoll fallen.
Anmerkung: Siehe Appendix 2 Entscheidungsbaum: Überwachung von Öl- und Fett(Neben)-produkten als Orientierungshilfe.
Hilfreicher Tipp
„Zur Verwendung in Futtermitteln“: es ist unerheblich, mit welcher Spezifikation oder mit welchem Status das Produkt beschafft wird. Wenn das Produkt zur Verwendung als Futtermittel bestimmt ist, gelten die zutreffenden Anforderungen aus diesem Dokument TS 1.7 Überwachung.
6.1.2. Anwendung
Dieses Protokoll muss von nach GMP+ zertifizierten Unternehmen angewendet werden, die:
- Nebenprodukte (im Sinne von §6.1.1) aus der Öl- und Fettindustrie herstellen.
- Nebenprodukte (im Sinne von § 6.1.1) aus der Öl- und Fettindustrie vertreiben/importieren.
Dieses Protokoll gilt nicht für nach GMP+ zertifizierte Unternehmen, die Mischfuttermittel herstellen, die an einen Viehhalter geliefert werden müssen.
6.2. Definitionen
| Begriff | Erläuterung |
| MONG | Matter Organic Non-Glycerol MONG ist ein Rückstand von Glycerol, also die pflanzlichen fettähnlichen Reste (beispielsweise Triglizeride und Fettsäuren) aus der Raffination pflanzlichen Glycerols. MONG enthält neben Glyzerin auch Salze und Wasser. Demnach eigentlich alles außer dem Glyzerin. Meist handelt es sich um einen kleinen Prozentsatz, der sich noch im Rohglyzerin befindet (definiert als 100 minus der Summe der Prozentsätze an Glyzerin, Asche und Wasser). Bei der weiteren Verarbeitung des Glyzerins wird MONG entfernt. Es handelt sich mithin um ein Nebenprodukt aus der Glyzerin-Raffination. Siehe auch F 0.2 Definitionsverzeichnis |
6.3. Häufigkeit der Überwachung
Partie um Partie, 100 % Positivfreigabe. Partien/Chargen müssen überwacht werden, bevor sie im Futtermittel verwendet werden. Der Hersteller des Nebenprodukts ist verantwortlich, es sei denn, es wurde vereinbart (in einem Vertrag oder in einem sonstigen offiziellen Dokument), dass die Verantwortung für die Überwachung auf den Abnehmer übertragen wird. Er muss sich außerdem damit einverstanden erklären, dass die Ergebnisse geteilt werden.
Jeder Partie, auch solchen, die an Abnehmer geliefert werden, müssen repräsentative Überwachungsergebnisse beiliegen.
6.4. Probenahme
Bei Transporten per See- und Binnenschiff:
- Transporte müssen kraft eines bekannten, im internationalen Handel anerkannten Vertrags (FOSFA, NOFOTA, GROFOR) durchgeführt werden, der Folgendes gewährleistet:
- eine unabhängige Aufsicht
- die Probenahme je Partie („Lot“)
- die Sicherheit vorheriger Ladungen und der technischen Geräte.
- Bei Transporten per Fahrzeug (Tank/Container):
- Probenahme aus jedem Lastwagen
6.5. Analysieren
Der nachstehende Parameter muss analysiert werden.
- Fettsäureprofil
- Feuchtigkeit und Unreinheiten
- Freie Fettsäure
- Dioxine, dioxinähnliche PCB, nicht dioxinähnliche PCB
- Pestizide
- Schwermetalle (Arsen, Cadmium, Quecksilber, Blei und Nickel)
- Mineralölkohlenwasserstoffe (C10-C40)
- PAK
6.5.2. Informationen für den Kunden
Die Informationen, die infolge der Anwendung dieses Appendix generiert werden, müssen eindeutig sein und jeder Partie/Sendung beigelegt werden, um nachzuweisen, dass die Anforderungen erfüllt sind.
Appendix 1
Produktbezeichnung und -nummer gemäß VO. (EU) Nr. 68/2013
| Wie ist diese Tabelle zu lesen? |
| Sowohl in § 5 als in § 6 wird auf diesen Appendix verwiesen. Es ist gut, Folgendes zu berücksichtigen: § 5: In § 5 ist die Mindesthäufigkeit für die Analyse auf Dioxine und dioxinähnliche PCB enthalten. Für die meisten Öl- und Fettprodukte wird die Mindesthäufigkeit in den Tabellen von § 5 angegeben. In diesem Appendix 1 wird die Einstufung für die Überwachung ausschließlich für Produkte angegeben, die nicht in den Tabellen von § 5 eingeteilt sind, und zwar für Unternehmen, die über keine EU-Lebensmittelregistrierung verfügen („sonstige“). § 6: § 6 enthält (ergänzend zu § 5) für einige Öl- und Fettprodukte (einer bestimmten Herkunft aus bestimmten Ausgangserzeugnissen) die Mindestanalysehäufigkeit für eine Reihe Parameter. Öl- und Fettprodukte, die innerhalb des Anwendungsbereichs fallen, werden mit einem „Ja“ in der Spalte „Innerhalb des Anwendungsbereichs von § 6“ angegeben. |
| Nummer | Bezeichnung | Beschreibung | Klasse aus § 5 für „Sonstige“ | Innerhalb des Anwendungs-bereichs von § 6 | Anmerkungen zu / Beispiele von Produkten, die unter diese Nummer fallen | |
| 1.2.13 | Maiskeimrohöl | Erzeugnis, das aus Maiskeimen gewonnenen wird | | Nein | | |
| 1.6.13 | Reiskleie-Öl | Öl, das aus der stabilisierten Reiskleie extrahiert wird | | Nein | | |
| 2.20.1 | Pflanzliche Öle und Fette(2) | Aus Pflanzen gewonnene Öle und Fette (außer Rizinusöl); Erzeugnisse können entschleimt, raffiniert und/oder gehärtet sein | | Nein | , Palmölstearinfraktion; Rapssamenstearinfraktion; Sonnenblumenstearinfraktion | |
| 2.20.2 | Gebrauchte Pflanzenöle aus der Lebensmittelindustrie | Pflanzliche Öle, die gemäß der Verordnung (EG) Nr. 852/2004 in Lebensmittelbetrieben zum Kochen/Braten verwendet wurden und die nicht mit Fleisch, tierischen Fetten, Fisch oder Wassertieren in Berührung gekommen sind. | | Nein | | |
| 2.21.1 | Rohlecithine | Erzeugnis, das beim Entschleimen des Rohöls von Ölsaaten und Ölfrüchten mit Wasser gewonnen wird. Beim Entschleimen des Rohöls können Zitronensäure, Phosphorsäure oder Natriumhydroxid zugesetzt werden. | | Nein | | |
| 2.22.3 | Hanföl | Öl, das durch das Pressen von Hanfpflanzen und -samen gewonnen wird | | Nein | | |
| 7.1.4 | Algenöl(1) | Öl, das durch Extraktion aus Algen gewonnen wird. Kann bis zu 0,1 % Antischäumungsmittel enthalten. | | Nein | | |
| 9.2.1 | Tierfett | Produkt aus dem Fett von Landtieren, einschließlich wirbelloser Tiere, mit Ausnahme von für Menschen pathogenen Arten, und Tieren in allen Phasen ihres Lebens. Bei Extraktion mit Lösungsmitteln kann das Produkt bis zu 0,1 % Hexan enthalten. | | Nein | | |
| 10.4.6 | Fischöl | Öl, das aus Fisch oder Fischteilen gewonnen wird, mit anschließender Zentrifugierung zur Entfernung von Wasser (kann artenspezifische Besonderheiten enthalten, bspw. Lebertran). | | Nein | | |
| 10.4.7 | Fischöl, gehärtet | Öl, das durch Hydrierung von Fischöl gewonnen wird | | Nein | | |
| 13.6.1 | Fettsäuren aus der chemischen Raffination(3) | „Erzeugnis, das bei der Entsäuerung von Ölen und Fetten pflanzlichen oder tierischen Ursprungs mit Laugen gewonnen und anschließend angesäuert und von der wässrigen Phase getrennt wird; es enthält freie Fettsäuren, Öle oder Fette und natürliche Komponenten von Samen, Fruchtfleisch wie Mono- und Diglyceride, Rohlecithin und Fasern.“ | 2 | Ja | | |
| 13.6.2 | Fettsäuren, mit Glycerin verestert(4) gewonnen aus 13.6.6 oder 13.6.7, stammend aus der Spaltung von pflanzlichem Öl (2.20.1) 14 | Glyceride, die durch Veresterung von Fettsäuren mit Glycerol gewonnen werden. Kann bis zu 50 ppm Nickel aus der Hydrierung enthalten. | 4 | Nein | | |
| Fettsäuren, mit Glycerin verestert(4) gewonnen aus 13.6.6 oder 13.6.7, hergestellt aus anderen Ausgangserzeugnissen 14 | 2 | Ja | ||||
| 13.6.3 | Mono-, Di- und Triglyceride von Fettsäuren(4) gewonnen aus 13.6.6 oder 13.6.7, hergestellt aus pflanzlichem Öl (2.20.1)14 | Erzeugnis, das aus Gemischen der Mono-, Di- und Triester von Glycerin mit Fettsäuren besteht. Es kann geringe Mengen an freien Fettsäuren und Glycerin enthalten. Kann bis zu 50 ppm Nickel aus der Hydrierung enthalten. | 4 | Nein | | |
| Mono-, Di- und Triglyceride von Fettsäuren(4) gewonnen aus 13.6.6 oder 13.6.7, hergestellt aus anderen Ausgangserzeugnissen 14 | 2 | Ja | ||||
| 13.6.4 | Salze von Fettsäuren(4) gewonnen aus 13.6.6 oder 13.6.7, hergestellt aus pflanzlichem Öl (2.20.1)14 | Erzeugnis, das bei der Reaktion von Fettsäuren mit mindestens 4 Kohlenstoffatomen mit den Hydroxiden, Oxiden oder Salzen von Calcium, Magnesium, Natrium oder Kalium entsteht. Kann bis zu 50 ppm Nickel aus der Hydrierung enthalten. | 4 | Nein | Die Analyse muss zur Fettkomponente (z. B. PFAD) oder zum Endprodukt erfolgen. | |
| Salze von Fettsäuren(4), gewonnen aus 13.6.5, oder Salze von Fettsäuren(4), gewonnen aus 13.6.6 oder 13.6.7, hergestellt aus anderen Ausgangserzeugnissen 14 | 2 | Ja | ||||
| 13.6.5 | Fettsäuredestillate aus der physikalischen Raffination(3) | Erzeugnis, das bei der Entsäuerung von Ölen und Fetten pflanzlichen oder tierischen Ursprungs durch Destillation gewonnen wird; es enthält freie Fettsäuren, Öle oder Fette und natürliche Komponenten von Samen, Früchten oder tierischem Gewebe wie Mono- und Diglyceride, Sterole und Tocopherole. | 2 | Ja | | |
| 13.6.6 | Rohe Fettsäuren aus der Fettspaltung(3), hergestellt aus pflanzlichem Öl (2.20.1)15 | Durch Spaltung von Öl und Fett gewonnenes Erzeugnis. Besteht aus rohen Fettsäuren C6 — C24, aliphatisch, unverzweigt, monocarbon, gesättigt und ungesättigt. Kann bis zu 50 ppm Nickel aus der Hydrierung enthalten. | 4 | Nein | Ausgenommen sind rohe Fettsäuren, die durch Fermentation organischen Materials und enzymatische Umesterung von Öl gewonnen werden. | |
| Rohe Fettsäuren aus der Fettspaltung(3), hergestellt aus anderen Ausgangserzeugnissen15 | 2 | Ja | ||||
| 13.6.7 | Reine destillierte Fettsäuren aus der Fettspaltung(3), hergestellt aus pflanzlichem Öl (2.20.1)15 | Erzeugnis, das durch Destillation roher Fettsäuren aus der Spaltung von Öl und Fett gewonnen wird und unter Umständen hydriert ist. Besteht aus reinen destillierten Fettsäuren C6 — C24, aliphatisch, unverzweigt, monocarbon, gesättigt und ungesättigt. Kann bis zu 50 ppm Nickel aus der Hydrierung enthalten. | 4 | Nein |
Ricinolsäure (syn. Rizinusölsäure), CAS-Nr. 141-22-0, EINECS-Nr. 205-470-2 Icosa-5,8,11,14-tetraeensäure (syn. Arachidonsäure), CAS-Nr. 506-32-1, EINECS-Nr. 208-033-4; Hexansäure (syn. Capronsäure) pflanzlichen Ursprungs, CAS-Nr. 142-62-1, EINECS-Nr. 205-550-7 Octansäure (syn. Caprylsäure) pflanzlichen Ursprungs, CAS-Nr.124-07-2, EINECS-Nr. 204-677-5; Ölsäure (syn. cis-9-Octadecensäure) pflanzlichen Ursprungs, CAS-Nr. 112-80-1, EINECS-Nr. 204-007-1; Linolsäure (syn. 9,12-Octadecadiensäure), CAS-Nr. 60-33-3, EINECS-Nr. 200-470-9; Linolsäure (syn. (9Z,12Z,15Z)-9,12,15-Octadecatriensäure), CAS-Nr. 463-40-1, EINECS-Nr. 207-334-8; Stearinsäure (syn. Octadecansäure) pflanzlichen Ursprungs, CAS-Nr. 57-11-4, EINECS-Nr. 200-313-4 | |
| Reine destillierte Fettsäuren aus der Fettspaltung(3), hergestellt aus anderen Ausgangserzeugnissen15 | 2 | Ja | ||||
| 13.6.8 | Soapstock [Seifenstock](3) | Erzeugnis, das bei der Entsäuerung pflanzlicher Öle und Fette mit Hilfe wässriger Lösungen von Calcium-, Magnesium-, Natrium oder Kaliumhydroxid gewonnen wird; es enthält Salze freier Fettsäuren, Öle oder Fette und natürliche Komponenten von Samen, Früchten oder tierischem Gewebe wie Mono- und Diglyceride, Lecithin und Fasern. | | Nein | | |
| 13.6.9 | Mono- und Diglyceride von mit organischen Säuren veresterten Fettsäuren(4), gewonnen aus 13.6.6 oder 13.6.7, stammend aus der Spaltung von pflanzlichem Öl 14 | Mono- und Diglyceride von Fettsäuren mit mindestens 4 Kohlenstoffatomen, die mit organischen Säuren verestert wurden. | 4 | Nein | | |
| Mono- und Diglyceride von mit organischen Säuren veresterten Fettsäuren(4), gewonnen aus 13.6.6 oder 13.6.7, hergestellt aus anderen Ausgangserzeugnissen 14 | 2 | Ja | ||||
| 13.6.10 | Zuckerester von Fettsäuren(4), gewonnen aus 13.6.6 oder 13.6.7, hergestellt aus pflanzlichem Öl (2.20.1)14 | Ester der Saccharose und Fettsäuren. | 4 | Nein | | |
| Zuckerester von Fettsäuren(4), gewonnen aus 13.6.6 oder 13.6.7, hergestellt aus anderen Ausgangserzeugnissen 14 | 2 | Ja | ||||
| 13.6.11 | Zuckerglyceride von Fettsäuren (4), gewonnen aus 13.6.6 oder 13.6.7, hergestellt aus pflanzlichem Öl (2.20.1)14 | Mischungen aus Zuckerestern und Mono- und Diglyceriden von Fettsäuren. | 4 | Nein | | |
| Zuckerglyceride von Fettsäuren(4), gewonnen aus 13.6.6 oder 13.6.7, hergestellt aus anderen Ausgangserzeugnissen14 | 2 | Ja | ||||
| 13.8.1 | Glycerin, roh [Glycerol, roh] | Nebenprodukt aus: - der oleochemischen Fettverarbeitung bei der Spaltung von Öl/Fett in Fettsäuren und Glycerin, gefolgt vom Aufkonzentrieren des Glycerins zu Rohglycerin, oder Umesterung (kann bis zu 0,5 % Methanol enthalten) der natürlichen Öle/Fette zu Fettsäuremethylester und Rohglycerin, gefolgt vom Aufkonzentrieren des Glycerins zu Rohglycerin (sweet water) - der Biodieselherstellung (Methyl- oder Ethylester von Fettsäuren) durch Umesterung von Ölen und Fetten unbestimmten pflanzlichen oder tierischen Ursprungs; Reste mineralischer und organischer Salze im Glycerin sind möglich (bis zu 7,5 %); kann bis zu 0,5 % Methanol und bis zu 4 % MONG (Matter Organic Non Glycerol) aus Fettsäuremethylestern, Fettsäureethylestern, freien Fettsäuren und Glyceriden enthalten; - der Verseifung von pflanzlichen oder tierischen Ölen/Fetten, in der Regel mit Laugen/Erdalkalien zu Seife. Kann bis zu 50 ppm Nickel aus der Hydrierung enthalten. | | Nein | | |
| 13.8.2 | Glyzerin [Glycerol] | Erzeugnis aus - der oleochemischen Fettverarbeitung bei a) der Spaltung von Öl/Fett, gefolgt vom Aufkonzentrieren des Glycerins und der Raffination durch Destillation (siehe Teil B, Glossar der Verfahren, Nr. 20) oder Ionenaustausch; b) der Umesterung der natürlichen Öle/Fette zu Fettsäuremethylester und Rohglycerin, gefolgt vom Aufkonzentrieren des Glycerins zu Rohglycerin und der Raffination durch Destillation oder Ionenaustausch - der Biodieselerzeugung (Methyl- oder Ethylester von Fettsäuren) durch Umesterung von Ölen und Fetten unbestimmten pflanzlichen oder tierischen Ursprungs und anschließender Raffination des Glycerins. Mindestgehalt an Glycerin 99 % in der Trockenmasse; - der Verseifung von pflanzlichen oder tierischen Ölen/Fetten, in der Regel mit Laugen/Erdalkalien zu Seife, gefolgt von der Raffination des Rohglycerins und Destillation. Kann bis zu 50 ppm Nickel aus der Hydrierung enthalten. | | Nein | | |
| 13.11.1 | Propylenglycol [1,2-Propandiol] [Propan-1,2-diol] | Organische Verbindung (Diol oder zweiwertiger Alkohol) mit der Formel C3H8O2. Es ist eine viskose, leicht süßlich riechende, hygroskopische Flüssigkeit, die mit Wasser, Aceton und Chloroform mischbar ist. Kann bis zu 0,3 % Di-Propylenglycol enthalten. | | Nein | | |
| 13.11.2 | Monoester von Propylenglycol und Fettsäuren(4) | Monoester von Propylenglycol und Fettsäuren, allein oder in Gemischen mit den Diestern. | 2 | Ja | |
Erläuterung:
14 Dieses Produkt fällt ausschließlich unter den Anwendungsbereich von § 6, sofern es aus Fettsäuren hergestellt oder gewonnen wird, die unter 13.6.6 oder 13.6.7 fallen und die ihrerseits durch die Spaltung pflanzlichen Öls gewonnen wurden, das unter Nummer 2.20.1 des Katalogs der Einzelfuttermittel fällt.
15 Die Produkte zu den Nummern 13.6.6 und 13.6.7 fallen nur dann nicht in den Anwendungsbereich von § 6, wenn sie durch Spaltung hergestellt wurden. Bei dem für die Herstellung dieser Produkte verwendeten Ausgangserzeugnis hat es sich um pflanzliches Öl zu handeln, das im EU-Katalog der Einzelfuttermittel unter der Nummer 2.20.1 gelistet ist. Wenn andere Produkte als Ausgangserzeugnis verwendet werden, fallen die Produkte 13.6.6 und 13.6.7 unter den Anwendungsbereich von § 6.
| (1) Bei der Bezeichnung ist zusätzlich der Art anzugeben (2) Bei der Bezeichnung ist zusätzlich der botanische Ursprung anzugeben. (3) Bei der Bezeichnung ist zusätzlich der botanische oder tierische Ursprung anzugeben. (4) Die Bezeichnung ist anzupassen oder zu ergänzen durch einen Hinweis auf die Art der Fettsäuren. (5) Die Bezeichnung ist anzupassen oder zu ergänzen durch einen Hinweis auf die organische Säure. |
Appendix 2
Risk Management tools
That was a lot of information to digest and one might ask, what is the next step? Luckily we can offer support for the GMP+ Community when doing this. We provide support by means of various tools and guidances but as each company has a shared responsibility to feed safety, and therefor tailor-made solutions cannot be offered. However, we do help by explaining requirements and provide background information about the requirements.
We have developed various supporting materials for the GMP+ Community. These include various tools, ranging from Frequently Asked Questions (FAQ) lists to webinars and events.
Supporting materials related to this document (Guidelines and FAQ’s)
We have made documents available which give guidance to the GMP+ requirements as laid down in the module GMP+ FSA and GMP+ FRA. These documents give examples, answers to frequently asked questions or background information.
GMP+ Monitoring database
The GMP+ Monitoring database contains analysis results from you and other users. It is possible to generate reports based on this data. We have a manual and a frequently asked questions document available.
Where to find more about the GMP+ International Risk Management tools? Fact sheets More information: GMP+ Platform Product list More information: Product List Risk Assessments More information: GMP+ Platform GMP+ Monitoring database More information: GMP+ Monitoring database Support documents More information: Support documents |